A Narrowband Technosignature Search Toward The Hycean Candidate K2-18b Using The VLA And MeerKAT
K2-18b, a sub-Neptune exoplanet located in the habitable zone of its host star, has emerged as an important target for atmospheric characterization and assessments of potential habitability.
Motivated by recent interpretations of JWST observations suggesting a hydrogen-rich atmosphere consistent with Hycean-world scenarios, we conducted a coordinated, multi-epoch search for narrowband radio technosignatures using the Karl G. Jansky Very Large Array equipped with the COSMIC backend and the MeerKAT telescope with the BLUSE backend.
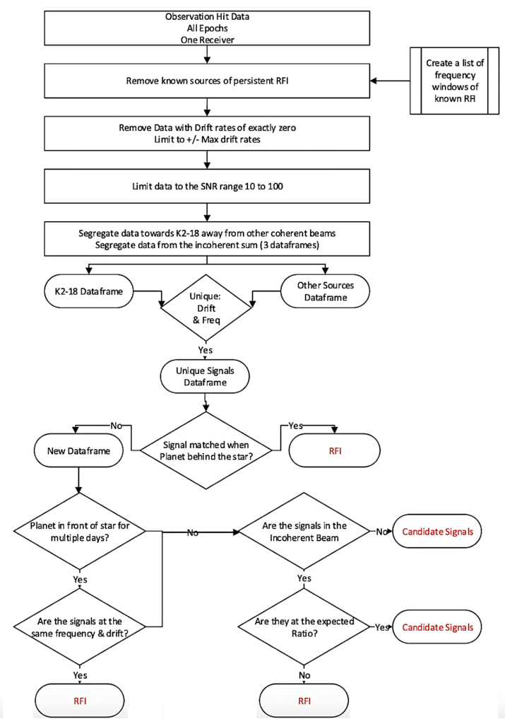
Our observations span frequencies from 544MHz to 9.8GHz and include multiple epochs that cover at least one full orbital period of the planet. In this work, we outline, create, and apply a comprehensive post-processing framework that incorporates observatory-informed RFI masking, drift-rate filtering based on the expected dynamics of the K2-18 system, multibeam spatial discrimination, primary and secondary transit filtering (when applicable), and SNR-based excision of weak and strong spurious signals.
Across all bands and epochs, no signals consistent with an astrophysical or artificial origin were identified at a limit of 10^12 to 10^13W. These non-detections allow us to place upper limits on the presence of persistent, isotropic narrowband transmitters within the K2-18 system, providing the first interferometric technosignature constraints for a Hycean-planet candidate.
Our results demonstrate the efficacy of coordinated multiepoch interferometric searches and establish a methodological framework for future technosignature studies of nearby potentially habitable exoplanets.

A block diagram summarizing the steps listed in Section 3 of the paper to filter the RFI discovered by the pipeline to find potential technosignature candidates. — astro-ph.EP
C. D. Tremblay, S. Chaudhary, Megan G. Li, Sofia Z. Sheikh, T. Myburgh, D. Czech, D. E. MacMahon, P. B. Demorest, R. A. Donnachie, A. P. V. Siemion, V. Gajjar, M. Lebofsky, K. Wandia, K. I. Perez., Nikku Madhusudhan
Comments: 18 pages, Accepted by AJ
Subjects: Earth and Planetary Astrophysics (astro-ph.EP); Instrumentation and Methods for Astrophysics (astro-ph.IM)
Cite as: arXiv:2602.09553 [astro-ph.EP] (or arXiv:2602.09553v1 [astro-ph.EP] for this version)
https://doi.org/10.48550/arXiv.2602.09553
Focus to learn more
Submission history
From: Chenoa Tremblay
[v1] Tue, 10 Feb 2026 09:01:09 UTC (1,824 KB)
https://arxiv.org/abs/2602.09553
Astrobiology, SETI, Technosignature,