Habitable Worlds Observatory (HWO): Living Worlds Community Working Group: The Search for Life on Potentially Habitable Exoplanets
The discovery of a biosphere on another planet would transform how we view ourselves, and our planet Earth, in relation to the rest of the cosmos.
We now know Earth is one planet among eight circling our sun; our sun is part of a swirling galaxy of over one hundred billion other suns; and our galaxy is one of untold billions in the universe.
While we do not yet know how many, if any, other biospheres exist on the countless worlds orbiting countless other suns, we stand at the precipice of a new era of discovery, enabled by powerful new facilities able to peer across the light years into the atmospheres of planets similar to our own.
This article is an adaptation of a science case document (SCDD) developed for the NASA Astrophysics Flagship mission the Habitable Worlds Observatory (HWO) Science, Technology, and Architecture Review Team (START) Living Worlds Community Working Group.

Biosignatures and habitability indicators of Earth through time reflect how life on our planet has co-evolved with its environment. The biosignatures of Earth through time are a useful minimum set of spectral features to seek on exoplanets with HWO. — astro-ph.IM

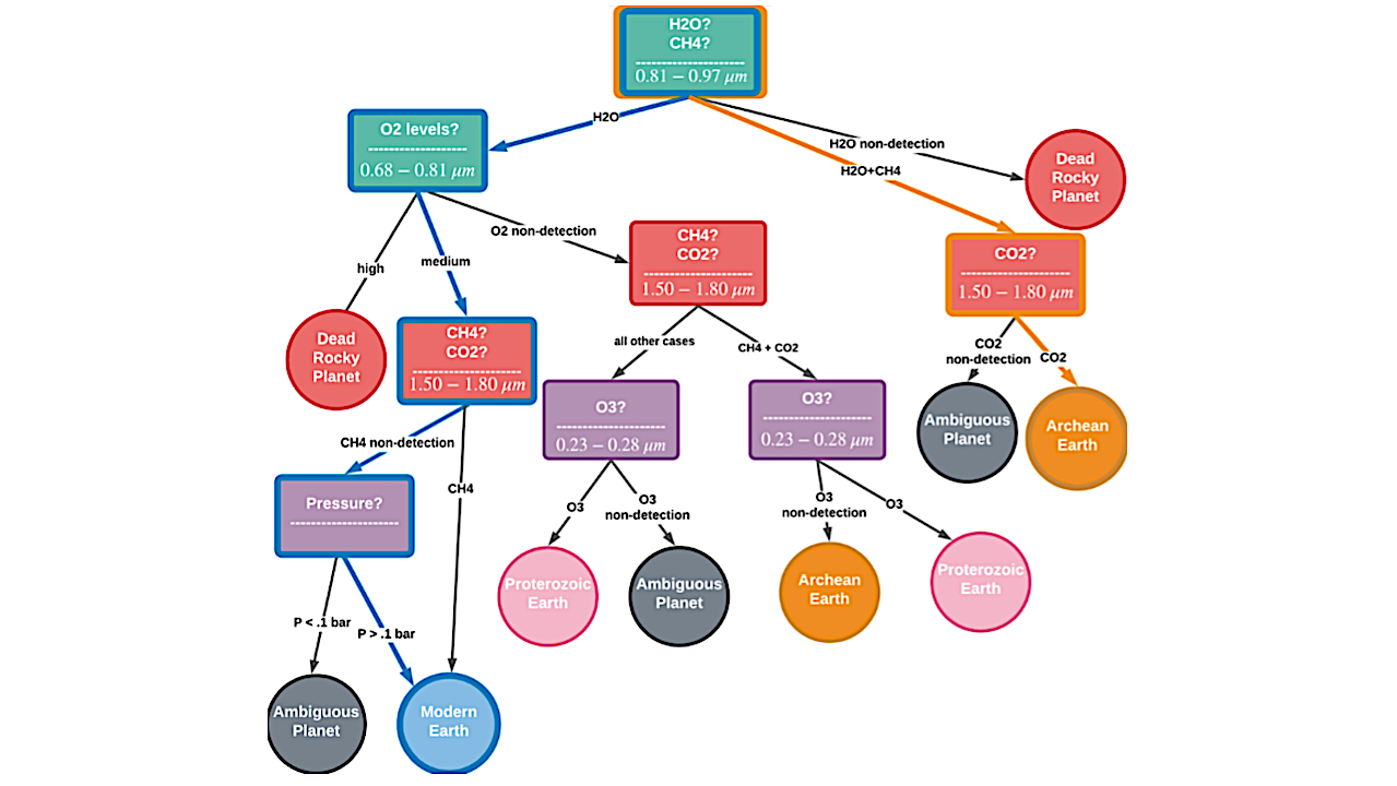
Biosignatures must be considered in the context of their environments to rule out false positives. Possible false positive planets are shown, with relevant spectral features labeled. False positives relevant to oxygenated planets are on the bottom (Phanerozoic, or modern, Earth and Proterozoic Earth); those relevant to anoxic planets (Archean Earth) are on the top. Figure by Samantha Gilbert-Janizek (UW). — astro-ph.IM
Giada Arney, Niki Parenteau, Natalie Hinkel, Eric Mamajek, Joshua Krissansen-Totton, Stephanie Olson, Edward Schwieterman, Sara Walker, Kevin Fogarty, Ravi Kopparapu, Jacob Lustig-Yaeger, Mark Moussa, Sukrit Ranjan, Garima Singh, Clara Sousa-Silva, Ruslan Belikov, Maxwell Frissell, Samantha Gilbert-Janziek, Vincent Kofman, Natasha Latouf, Mary Anne Limbach, Rhonda Morgan, Christopher Stark, Armen Tokadjian, Anna Grace Ulses, Nicholas Wogan, Mike Wong, Amber Young
Comments: 26 pages, 20 figures
Subjects: Instrumentation and Methods for Astrophysics (astro-ph.IM); Earth and Planetary Astrophysics (astro-ph.EP)
Cite as: arXiv:2601.09766 [astro-ph.IM] (or arXiv:2601.09766v1 [astro-ph.IM] for this version)
https://doi.org/10.48550/arXiv.2601.09766
Focus to learn more
Submission history
From: Niki Parenteau
[v1] Wed, 14 Jan 2026 09:44:50 UTC (6,305 KB)
https://arxiv.org/abs/2601.09766
Astrobiology